作者:文新院发布时间:2025-01-24浏览次数:
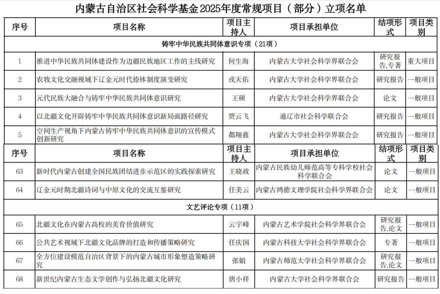
内蒙古自治区社科基金2025年度项目立项结果公布,我院王硕、唐小祥、都翔蕤三位教师项目获批。
立项课题包括:王硕《元代民族大融合与铸牢中华民族共同体意识研究》(论文成果)、唐小祥《新世纪内蒙古生态文学与北疆文化传承研究》(研究报告)、都翔蕤《空间生产视域下内蒙古铸牢中华民族共同体意识传播模式创新》(研究报告)。
三项课题分别从历史融合、生态文学、传播创新角度,为自治区民族文化发展提供学术支撑。
上一篇:yl23455永利集团召开部校共建推进会
下一篇:内蒙古语言文字事业助力中国式现代化建设学术研讨会顺利召开
内大主页 | 内大新闻网 | 内大招生网 | 内大就业信息网 | 内大研究生院 | 中国社会科学网 | 内蒙古社科规划网
地址:内蒙古自治区呼和浩特市玉泉区锡林郭勒南路49号
版权所有:yl23455永利集团(有限公司)-官方网站|Officials Website 蒙ICP16002391号-1