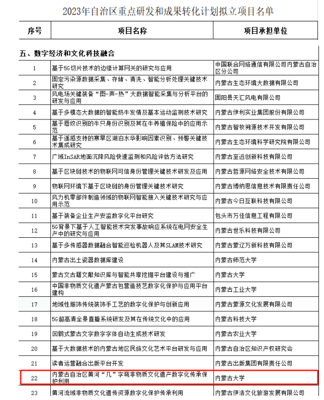
6月29日,内蒙古自治区科学技术厅2023年度内蒙古自治区重点研发和成果转化计划拟立项名单正式公布。我院冯文开教授联合文化和旅游部民族民间文艺发展中心组织申报的《内蒙古自治区黄河“几”字弯非物质文化遗产数字化传承保护利用》获批立项,资助额度为100万元。我院云韬副教授和白存良博士分别承担该项目下设两个子课题的研究任务。
该项目面向国家和内蒙古自治区数字化战略需求,以保护传承利用内蒙古自治区黄河“几”字弯非物质文化遗产为目标,应用现代科技手段和方法,分别开展内蒙古自治区黄河“几”字弯非物质文化遗产的数字化保护、数字化技术开发和数字化成果转化利用的研究。本次项目的成功获批,促进了我院学术科研工作的创新发展,对进一步提升我院学科建设水平和科研水平起到重要作用。
据悉,2023年度自治区重点研发和成果转化计划(数字经济和文化科技融合)项目,聚焦落实自治区“两个屏障”“两个基地”和“一个桥头堡”的战略定位,旨在推动新一代信息技术在重点产业领域的应用,促进产业数字化、数字产业化,助推文化科技融合协同创新发展。
